메뉴 건너뛰기

SuppleFact.com

기타 의학 정보

해당 게시판 포스팅은 쿠팡 파트너스 활동의 일환으로, 이에 따라 제품 구매시 일정액의 수수료를 제공받습니다.



Rapid amyloid-β clearance and cognitive recovery through multivalent modulation of blood–brain barrier transport (2025)

https://doi.org/10.1038/s41392-025-02426-1

 

연구 배경: 알츠하이머의 숨은 원인 - 고장 난 '뇌의 문지기'

알츠하이머병은 뇌에 베타아밀로이드(amyloid-β, Aβ) 가 축적되면서 신경세포가 손상되고 인지 기능이 점차 떨어지는 병이다. 그동안 대부분의 치료는 Aβ 자체를 줄이거나 분해하는 데 집중했지만, 실제로는 Aβ를 계속 만들어내는 것이 아니라 '뇌 밖으로 내보내지 못해서 쌓이는 것' 이 핵심 문제라는 점이 점점 분명해지고 있다.

 

그 배경에는 혈뇌장벽(Blood–Brain Barrier, BBB) 이 있다. BBB는 뇌혈관을 구성하는 미세한 내피세포들이 만든 방어막으로, 영양분은 들여보내고 독성 물질과 노폐물은 내보내는 매우 정교한 생리적 필터다.

 

정상 상태에서는 LRP1(Low-density lipoprotein receptor-related protein 1) 이라는 수용체가 BBB의 내피세포에 자리 잡고, 뇌 안의 Aβ를 포착해 혈액으로 내보내는 역할을 한다. 그러나 나이가 들거나 알츠하이머가 진행되면 LRP1의 양이 줄고, 위치도 내피세포에서 떨어져 혈관 주위세포(pericyte) 쪽으로 옮겨가며, 결과적으로 Aβ가 뇌 안에 갇히는 현상이 일어난다.

 

연구 설계

  • 연구 목적

    • 혈뇌장벽의 LRP1 수용체 경로를 복원하여 뇌 속 Aβ 제거와 인지 기능 회복 유도

    • LRP1-Aβ 결합의 세기를 조절해 정상적인 '청소 경로(PACSIN2-mediated transcytosis)'를 다시 활성화시키는 나노입자 개발

  • 핵심 개념

    • LRP1은 결합 친화도(결합 세기)에 따라 서로 다른 경로로 이동함

      • 높은 친화도(high avidity): Rab5 의존성 리소좀 분해 경로 → 수용체 소실

      • 중간 친화도(mid avidity): PACSIN2 의존성 비분해 경로 → Aβ 제거 지속

    • 알츠하이머에서는 Aβ의 지나친 결합력으로 LRP1이 계속 분해되어 청소 기능이 사라짐

    • 따라서 '중간 친화도'로 맞춘 리간드를 활용해 LRP1이 정상 경로로 이동하도록 재조정하는 것이 핵심

  • 치료제 설계

    • Angiopep-2 펩타이드를 LRP1 표적 리간드로 사용

    • 고분자 조성: P[(OEG)10MA]20-PDPA120

    • 리간드 개수별 비교군

      • A0-POs: 리간드 없음

      • A1: Angiopep-2 단독

      • A40-POs: 리간드 40개 → 중간 친화도 설계

      • A200-POs: 리간드 200개 → 높은 친화도, 수용체 분해 유도

  • 모델 및 투여 방식

    • APP/PS1 알츠하이머 모델 생쥐 (3개월~12개월 연령)

    • 정맥주사 방식으로 단회 투여

    • 2시간, 12시간, 6개월 시점별로 평가

 

실험 방법 요약

  • 주요 관찰 지표

    • Aβ, LRP1, PACSIN2, Rab5 농도 (ELISA)

    • 뇌 및 혈중 Aβ 변화 (ELISA, PET-CT)

    • BBB 내 단백질 위치 (면역형광, STED 초해상 현미경)

    • 전뇌 3D 투명화 영상 (CUBIC-L 처리)

    • 인지 기능 평가 (Morris water maze, 둥지 짓기, 설탕 선호도 실험)

  • 데이터 분석

    • LRP1–CD31, LRP1–CD146 공위치 분석 (Pearson 상관계수)

    • 뇌 영역별 Aβ 부피 계산 (Allen Brain Atlas 14개 구역)

    • 행동 데이터는 ANOVA 및 t-검정으로 통계 분석

 

주요 결과

1) LRP1 위치 변화와 BBB 손상 양상

  • 정상 생쥐: LRP1이 내피세포(CD31)와 강하게 공위치함 → 정상 Aβ 배출 유지

  • 알츠하이머 생쥐

    • 3개월: 내피세포에 LRP1 존재, Aβ와 높은 공위치

    • 12개월: LRP1이 pericyte(CD146) 주변으로 이동, Aβ와의 공위치 감소

    • LRP1-Aβ-CD31 공위치도(PCC) 지속적 감소, LRP1-Aβ-CD146 공위치도는 증가

    • 이는 내피세포 기반의 Aβ 제거 기능이 약화되고 pericyte 의존 경로로 바뀜을 의미

2) 연령별 단백질 정량 분석

  • Aβ: 나이에 따라 뇌 전체 농도 급증, 특히 6~12개월에서 급격히 상승

  • LRP1: 연령 증가에 따라 지속적 감소

  • PACSIN2: LRP1 감소와 함께 동반 하락

  • Rab5: 리소좀 분해 경로 활성화로 상승

  • 위 결과는 LRP1 분해 중심의 비정상 수송 경로가 점점 강화된다는 것을 의미

3) A40-POs 투여 후 Aβ 제거 효과

  • 투여 2시간 후

    • 뇌 속 Aβ 8603.6 → 4236.3 ng/ml (-45%)

    • 혈중 Aβ 85.3 → 673.5 ng/ml (×8 증가)

    • 뇌에서 제거된 양과 혈액으로 나온 양이 거의 일치 → 실제 배출 확인

  • PET-CT 영상: [18F]AV-45 신호 46.25% 감소

  • 전뇌 3D 영상: 14개 구역 모두에서 Aβ 부피 평균 41% 감소

  • 면역염색 결과: BBB 주변의 Aβ 신호 소실, 혈관 내강으로 이동한 Aβ 관찰

4) BBB 구조 및 수용체 복구

  • LRP1–CD31 공위치율 78% 회복 → 내피세포 기능 정상화

  • PACSIN2 단백질 재위치 및 발현 증가

  • Rab5 발현 감소 → 리소좀 경로 억제

  • STED 현미경: LRP1이 혈관벽에서 군집화되어 활발한 transcytosis 수행

5) 인지 및 행동 평가

  • Morris water maze (공간 기억력 실험)

    • A40-POs 투여군: 학습 속도 향상, 탐색 거리와 도착 시간 단축

    • Sham군(치료 없음)보다 현저히 우수, 정상 생쥐와 유사한 수준

    • 6개월 후에도 성능 유지 → 장기적 인지 회복 확인

  • 둥지 짓기 테스트

    • A40-POs군: 종이 조각을 더 잘 찢고 구조적으로 완성된 둥지 형성

    • 세밀 운동 능력 및 계획 행동 회복 지표

  • 설탕 선호도 테스트

    • A40-POs군: 단맛 선호 비율 증가 → 보상 감정 및 정서 기능 회복

 

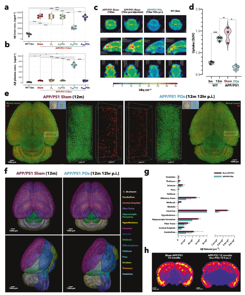
f3.jpg

 

A40-POs 투여 후 아밀로이드 제거 효과

(a, b) ELISA 그래프 ― 아밀로이드 농도 변화

  • Aβ를 뇌와 혈액에서 각각 정량 분석한 결과다.

  • 뇌(A): A40-POs 투여 후 2시간 만에 Aβ가 약 45~50% 감소했다.

    • 8603 → 4236 ng/ml 수준으로 절반 가까이 줄었음

  • 혈액(B): 같은 시간 동안 Aβ 농도가 약 8배 증가했다.

    • 85 → 673 ng/ml로 상승

  • 이 수치는 단순한 변동이 아니라, 뇌 안의 Aβ가 실제로 혈류로 빠져나왔다는 물리적 증거다.

  • 다른 대조군(A1, A0-POs, A200-POs)은 거의 변화가 없었으며, A40-POs의 '중간 친화도 설계'가 핵심적으로 작용했음을 보여준다.

(c, d) PET-CT 영상 ― 뇌 전체에서 신호 감소 확인

  • [18F]AV-45라는 방사성 추적자를 이용해 뇌 속 Aβ를 영상으로 찍은 장면이다.

  • 투여 전에는 APP/PS1 생쥐의 뇌 전체가 붉은색·노란색 신호로 강하게 빛나며 Aβ 축적이 많았다.

  • A40-POs 투여 12시간 후, 신호가 절반 이상 줄어들며(~46%) 뇌 전체에서 아밀로이드가 광범위하게 사라진 모습이 나타났다.

  • 해당 이미지는 "나노입자가 실제로 뇌 장벽을 통과해 단백질 찌꺼기를 치운다"는 시각적 증거다.

(e–h) 3D 투명화 및 뇌 지도 ― 아밀로이드 제거 범위 시각화

  • 뇌 조직을 투명화(CUBIC-L 방식)한 뒤, Aβ(빨간색)와 혈관(초록색)을 3D로 촬영한 영상이다.

  • (e): 치료받은 생쥐의 뇌에서는 붉은 점(아밀로이드 축적 부위)이 현저히 줄어들었다.

  • (f): 뇌를 Allen Brain Atlas에 따라 14개 영역으로 나누어 분석했을 때 거의 모든 영역에서 Aβ 감소가 나타남

  • (g): 전체 Aβ 부피가 평균 41% 감소

  • (h): 열지도(heat map)로 보면, 이전에는 진하게 붉었던 뇌 중심부가 옅은 노란색으로 바뀌며 아밀로이드 축적이 사라졌음을 직관적으로 보여준다.

핵심 해석

  • 이 그림은 단순히 "아밀로이드가 줄었다"는 데이터가 아니라 뇌에서 혈액으로의 실제 이동(배출 경로 활성화) 을 입증했다는 점이 중요하다.

  • 투여 후 불과 2시간 만에 뇌 속 단백질 찌꺼기를 절반 가까이 청소했고 12시간 이내에 뇌 전체에서 시각적으로 제거가 확인되었다.

  • 특히 PET-CT와 3D 영상의 일치된 결과는 A40-POs가 혈뇌장벽을 통과해 '청소 시스템(LRP1–PACSIN2 경로)'을 되살렸다는 근거이다.

 

연구 결론

이 연구는 알츠하이머 치료 패러다임을 "뇌 안으로 약을 넣는 방식"에서 벗어나 "뇌의 장벽을 고쳐 스스로 청소하게 만드는 방식"으로 제안했다.
A40-POs는 단순한 약물 전달체가 아니라, 혈뇌장벽 내피세포의 수용체 이동 경로를 재프로그래밍하는 치료제였다.
이를 통해 다음 세 가지가 동시에 이루어졌다.

  1. 뇌 속 베타아밀로이드의 급속한 제거 (2시간 내 45% 감소)

  2. 손상된 혈뇌장벽의 구조적·기능적 복원 (LRP1-PACSIN2 경로 회복)

  3. 인지 능력의 장기적 회복 (6개월 유지)

이 접근은 단백질 축적 자체보다 혈관-신경 상호작용의 실패를 질병의 뿌리로 보는 새로운 관점을 제시하며, 알츠하이머뿐 아니라 파킨슨병, 루게릭병 등 BBB 기능 이상이 동반된 다른 신경퇴행성 질환에도 확장 가능성을 보여준다.


List of Articles
번호 제목 글쓴이 날짜 조회 수 추천 수
공지 영양제를 제외한 의학 정보와 관련된 원저 논문을 정리하여 올리는 게시판입니다 서플팩트 2024.12.01 12242 0
145 쥐 모델에서 류신이 혈관 산화질소 생성을 억제해 혈류 흐름을 방해한다 file 서플팩트 2025.11.10 209 0
144 노화로 인한 정자 돌연변이 축적이 아이의 선천성 질환과 연결된다 file 서플팩트 2025.11.05 389 0
143 하루 5,000보 이상 걷기가 알츠하이머병 진행을 늦춘다 file 서플팩트 2025.11.05 248 0
142 너무 일찍 한 포경수술, 성장 후 음경 길이를 줄일 수 있다 file 서플팩트 2025.11.03 258 0
141 남성 포경수술은 성감도를 낮춘다: 대규모 설문 연구 결과 file 서플팩트 2025.11.02 321 0
140 숏폼 영상, 왜 끊지 못할까: 죄책감과 자기합리화의 악순환 file 서플팩트 2025.11.01 383 0
139 숏폼 영상 중독, 부정적 사고가 불러오는 심리적 악순환 file 서플팩트 2025.11.01 337 0
138 숏폼 영상 시청이 집중력과 자기통제력을 약화시킨다 file 서플팩트 2025.10.31 413 0
137 숏폼 영상 중독이 인간의 주의력을 무너뜨린다 file 서플팩트 2025.10.30 370 0
136 폴리페놀과 항균 성분이 풍부한 허브가 장내 균총을 개선했다 file 서플팩트 2025.10.19 602 0
135 쥐 모델에서 부성 코로나19 감염이 정자 RNA를 변화시켜 자손의 불안 반응을 유발한다 file 서플팩트 2025.10.19 491 0
134 쥐 모델에서 한 번의 백신으로 여러 암을 막을 수 있는 나노입자 플랫폼이 확인되었다 file 서플팩트 2025.10.19 502 0
» 쥐 모델에서 혈뇌장벽 복구를 통해 뇌의 청소 시스템을 다시 켜는 새로운 치매 치료법이 제시되었다 Rapid amyloid-β clearance and cognitive recovery through multivalent modulation of blood–brain barrier transport (2025) https://doi.org/10.1038/s41392-... file 서플팩트 2025.10.19 638 0
132 목적의식이 치매 위험을 낮춘다: 미국 대규모 코호트 결과 file 서플팩트 2025.10.10 871 0
131 성별에 따라 다른 우울증 유전 요인: 여성에서 유전력과 변이 규모가 더 컸다 file 서플팩트 2025.10.09 618 0
130 파킨슨병 장내미생물 특징 - 다양성 역설과 비타민B 대사 저하 file 서플팩트 2025.08.11 619 0
129 100세까지 가는 길 - 병을 '이겨내기'보다 '늦추고 피한다'는 대규모 코호트 결과 file 서플팩트 2025.08.11 907 0
128 쌀을 씻기만 해도 납과 비소의 섭취량을 유의하게 줄일 수 있다 1 file 서플팩트 2025.05.25 1133 0
127 쌀 조리 방식을 바꾸는 것만으로 쌀 속 무기비소를 절반 이상 제거할 수 있다 file 서플팩트 2025.05.25 858 0
126 운동과 게임의 결합, 노인의 인지 기능을 개선할 수 있다 file 서플팩트 2025.03.30 1285 0
Board Pagination Prev 1 2 3 4 5 6 7 8 9 Next
/ 9
위로