메뉴 건너뛰기

SuppleFact.com

기타 의학 정보

해당 게시판 포스팅은 쿠팡 파트너스 활동의 일환으로, 이에 따라 제품 구매시 일정액의 수수료를 제공받습니다.



Identification of a leucine-mediated threshold effect governing macrophage mTOR signalling and cardiovascular risk (2024)

https://doi.org/10.1038/s42255-024-00984-2

 

해당 논문은 단백질을 많이 먹을수록 왜 심혈관 질환 위험이 높아지는지를 세포 수준에서 밝혀낸 연구이다. 연구진은 사람과 동물을 대상으로 실험을 진행해, 단백질 섭취량이 많을수록 혈중 류신 농도가 크게 상승하고 류신이 대식세포의 mTORC1 신호를 과도하게 활성화시킨다는 사실을 확인했다. 활성화된 mTORC1은 세포의 자가포식 기능을 억제해 손상된 미토콘드리아와 노폐물이 쌓이게 하고, 이로 인해 염증과 세포사멸이 증가했다. 그 결과, 혈관 벽이 점점 두꺼워지고 동맥경화가 촉진되는 현상이 나타났다.

 

핵심 3줄 요약

  1. 일반적으로 단백질을 한 끼에 25g 이상 먹으면 혈중 류신이 급격히 올라가 혈관 염증이 시작된다.

  2. 류신이 많아지면 세포의 청소 기능(자가포식)이 멈추고 손상된 세포가 쌓인다.

  3. 근육엔 이로운 고단백 식단이 혈관에는 오히려 해로울 수 있다.

 

연구 설계

  • 연구 대상

    • 사람과 생쥐(ApoE−/−, 동맥경화 유전형)를 모두 사용

    • 사람 연구는 두 개의 임상시험(NCT03946774, NCT03994367)을 기반으로 진행

  • 인체 실험 1

    • 500kcal 액상 식사

    • 단백질 10% vs 50% 구성 비교

    • 식후 1시간, 3시간에 혈액 채취 → 혈중 아미노산 농도와 대식세포 mTORC1 활성 측정

  • 인체 실험 2

    • 450kcal 실제 식사

    • 단백질 15%(약 16g) vs 22%(약 25g) 구성

    • 식후 1~2시간에 혈액 분석 → 아미노산, mTORC1, 자가포식 변화 측정

  • 동물 실험

    • 단백질 비율: 7%, 21%, 46%

    • 류신을 추가하거나 제거한 식이 조합으로 영향 비교

    • 8주간 식이 후 동맥경화 병변 평가

 

연구 결과

1) 단백질 섭취량이 많을수록 mTOR 활성 증가

  • 단백질 함량이 높을수록 혈중 총 아미노산 농도 상승

  • 특히 류신 농도가 급격히 증가

  • 단백질 50% 식사 후 1~3시간 내 대식세포의 mTORC1 신호(리보솜 단백질 S6 인산화)가 뚜렷하게 증가

  • 동시에 자가포식 지표(LC3 단백질)의 감소 관찰 → 세포 청소 기능 억제 확인

2) 류신의 mTOR 자극

  • 고단백 식사 후 증가한 7가지 아미노산(류신, 아이소류신, 발린, 메티오닌, 트레오닌, 세린, 아르기닌)을 개별 실험

  • 결과

    • 류신만이 mTORC1 활성을 압도적으로 유도 (다른 아미노산 대비 약 4배 수준)

    • 류신 처리 시 mTOR과 LAMP2의 공위치 증가 → 리소좀 신호 강화

    • LC3 감소 → 자가포식 억제

  • 결론적으로 단백질 과잉으로 인한 염증 반응의 핵심은 류신이었다.

3) 류신의 mTOR 활성화 임계 농도

  • 류신 농도별 처리 실험 (0, 100, 300, 600 μM)

  • 100 μM 이하에서는 변화 거의 없음

  • 300 μM 이상에서 mTOR 활성 및 자가포식 억제가 급격히 증가

  • 이 수치는 실제 식사에서 단백질 약 25g(총열량의 22%) 섭취 시 혈중에서 관찰되는 수준

  • 즉, 식사당 단백질이 이 수치를 넘으면 류신이 mTORC1 신호를 과활성화해 세포 기능에 악영향을 미침

4) 류신 과다 시 세포 내 미토콘드리아 손상과 사멸 증가

  • 류신 농도 증가 → 미토콘드리아 기능 저하

  • 활성산소(ROS) 생성 증가

  • 미토콘드리아 매개 세포사멸(caspase-3/7 활성) 증가

  • 원인: 자가포식이 억제되어 손상된 미토콘드리아가 제거되지 못함

5) 동물 실험에서도 동일한 패턴 확인

  • 8주간 식이 후

    • 단백질 22% 이상 식단부터 죽상반(atherosclerotic plaque) 뚜렷하게 증가

    • 류신만 추가한 식단 → 고단백 식단과 동일한 수준의 동맥경화 발생

    • 류신을 제외한 아미노산만 늘린 식단에서는 변화 없음

  • 류신이 고단백 식이의 해로운 효과를 직접 유발

 

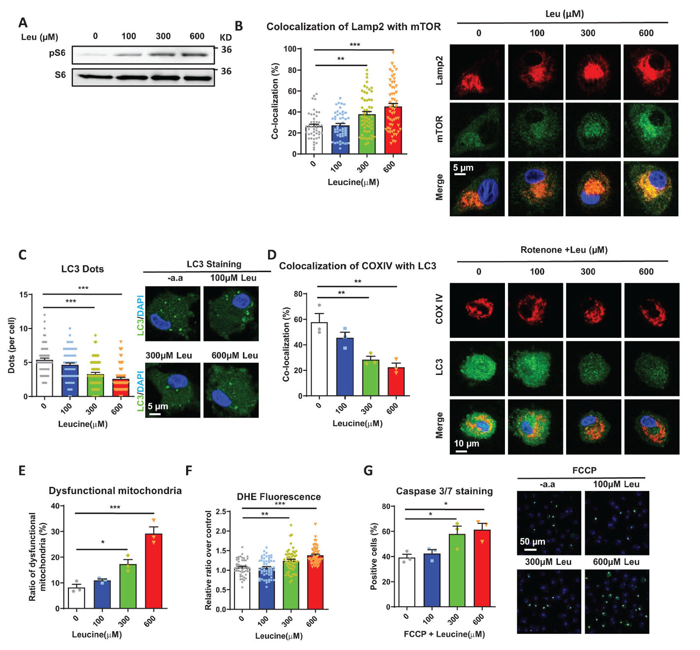
f5.jpg

 

류신 농도가 300μM을 넘으면 대식세포의 mTOR 신호가 폭발적으로 활성화된다

A) 류신 농도를 0, 100, 300, 600 μM으로 높여가며 처리한 대식세포에서 리보솜 단백질 S6의 인산화 정도를 측정한 Western blot 결과

→ 100 μM까지는 변화가 거의 없지만, 300 μM부터 급격히 활성화됨
mTORC1 활성의 임계점(threshold) 이 100~300 μM 사이에 존재함을 명확히 보여줌

B) mTOR 단백질과 리소좀 표지 단백질 LAMP2의 공위치(co-localization) 분석 이미지

→ 류신이 많을수록 mTOR이 리소좀으로 이동하며 활성화가 강화됨.

C–D) 자가포식소(LC3) 형성 억제 및 미토콘드리아 표지 단백질(COXIV)과 LC3의 공위치 감소 관찰

→ 자가포식 및 손상 미토콘드리아 제거 기능이 억제됨을 시각적으로 제시.

E) 미토콘드리아 손상 정도(FACS 분석): 류신 농도 증가 시 MitoTracker Red/Green 비율 저하 → 미토콘드리아 기능 저하

F) ROS 형광 탐지(DHE 염색): 류신 농도 높을수록 ROS 생성 급증

G) 세포사멸 지표(Caspase-3/7 활성): 류신 과농도에서 세포 사멸 증가

 

연구 결론

류신은 근육 성장에는 도움이 되지만, 일정 농도 이상에서는 혈관에 해로운 역할을 한다. 연구 결과, 혈중 류신 농도가 약 300μM을 넘으면 mTOR 신호가 과활성되며 자가포식이 억제되고 세포 손상이 시작됐다. 이 농도는 식사당 단백질 약 25g(전체 열량의 22%)을 섭취할 때 도달하는 수준이었다. 쥐 실험에서도 같은 결과가 재현되었고, 류신만 늘린 식단이 고단백 식단과 같은 정도의 동맥경화를 유발했다. 즉, 류신은 일정 수준을 넘으면 혈관 염증과 세포사멸을 촉진해 심혈관 질환 위험을 높이는 주요 원인으로 작용한다.


  1. No Image notice

    영양제를 제외한 의학 정보와 관련된 원저 논문을 정리하여 올리는 게시판입니다

    Date2024.12.01 By서플팩트 Reply0 Views10007 Votes0
    read more
  2. 알룰로스와 에리스리톨 비교: 어떤 감미료가 더 체중 감량에 도움을 줄까

    Date2025.11.30 By서플팩트 Reply0 Views12 Votes0 file
    Read More
  3. 알룰로스 소량 섭취는 안전하지만 고용량에서는 복부팽만과 설사가 급증했다

    Date2025.11.30 By서플팩트 Reply0 Views25 Votes0 file
    Read More
  4. 불면증부터 수면무호흡증까지, 운동이 전반적 수면 질을 높인다

    Date2025.11.23 By서플팩트 Reply0 Views31 Votes0 file
    Read More
  5. 자위가 폐경 증상 완화에 도움이 될 수 있다

    Date2025.11.23 By서플팩트 Reply0 Views115 Votes0 file
    Read More
  6. 쥐 모델에서 양파 섭취가 고콜레스테롤로 인한 간 손상과 염증을 완화했다

    Date2025.11.12 By서플팩트 Reply0 Views166 Votes0 file
    Read More
  7. 양파즙 섭취가 폐경 여성의 산화스트레스를 줄이고 뼈 건강을 지켰다

    Date2025.11.11 By서플팩트 Reply0 Views134 Votes0 file
    Read More
  8. 고단백 식단의 역효과: 류신이 혈관 대식세포를 망가뜨린다

    Date2025.11.10 By서플팩트 Reply0 Views115 Votes0 file
    Read More
  9. 쥐 모델에서 류신이 혈관 산화질소 생성을 억제해 혈류 흐름을 방해한다

    Date2025.11.10 By서플팩트 Reply0 Views77 Votes0 file
    Read More
  10. 노화로 인한 정자 돌연변이 축적이 아이의 선천성 질환과 연결된다

    Date2025.11.05 By서플팩트 Reply0 Views175 Votes0 file
    Read More
  11. 하루 5,000보 이상 걷기가 알츠하이머병 진행을 늦춘다

    Date2025.11.05 By서플팩트 Reply0 Views107 Votes0 file
    Read More
  12. 너무 일찍 한 포경수술, 성장 후 음경 길이를 줄일 수 있다

    Date2025.11.03 By서플팩트 Reply0 Views155 Votes0 file
    Read More
  13. 남성 포경수술은 성감도를 낮춘다: 대규모 설문 연구 결과

    Date2025.11.02 By서플팩트 Reply0 Views226 Votes0 file
    Read More
  14. 숏폼 영상, 왜 끊지 못할까: 죄책감과 자기합리화의 악순환

    Date2025.11.01 By서플팩트 Reply0 Views179 Votes0 file
    Read More
  15. 숏폼 영상 중독, 부정적 사고가 불러오는 심리적 악순환

    Date2025.11.01 By서플팩트 Reply0 Views168 Votes0 file
    Read More
  16. 숏폼 영상 시청이 집중력과 자기통제력을 약화시킨다

    Date2025.10.31 By서플팩트 Reply0 Views206 Votes0 file
    Read More
  17. 숏폼 영상 중독이 인간의 주의력을 무너뜨린다

    Date2025.10.30 By서플팩트 Reply0 Views173 Votes0 file
    Read More
  18. 폴리페놀과 항균 성분이 풍부한 허브가 장내 균총을 개선했다

    Date2025.10.19 By서플팩트 Reply0 Views449 Votes0 file
    Read More
  19. 쥐 모델에서 부성 코로나19 감염이 정자 RNA를 변화시켜 자손의 불안 반응을 유발한다

    Date2025.10.19 By서플팩트 Reply0 Views354 Votes0 file
    Read More
  20. 쥐 모델에서 한 번의 백신으로 여러 암을 막을 수 있는 나노입자 플랫폼이 확인되었다

    Date2025.10.19 By서플팩트 Reply0 Views396 Votes0 file
    Read More
  21. 쥐 모델에서 혈뇌장벽 복구를 통해 뇌의 청소 시스템을 다시 켜는 새로운 치매 치료법이 제시되었다

    Date2025.10.19 By서플팩트 Reply0 Views429 Votes0 file
    Read More
Board Pagination Prev 1 2 3 4 5 6 7 8 Next
/ 8
위로